Repetier Host 是一款功能强大的3D打印软件,适合各种用户需求。它支持多挤出机、多种切片器以及远程控制打印机,操作简单又灵活。特别是对于需要处理复杂项目或多种材料的用户来说,这款软件简直是神器。通过它的预览功能,我可以提前发现问题并优化打印设置,节省时间和资源。内置的服务器功能也很方便,可以随时随地监控和管理打印任务。
虽然Repetier Host功能强大,但它并没有复杂的操作界面,即使是新手也能快速上手。我觉得它特别适合需要高效管理和控制3D打印过程的专业用户或进阶玩家。如果你正在寻找一款全能又易用的切片软件,Repetier Host绝对值得考虑。
Repetier Host是一款专业的3D切片工具,能够为用户提供便捷的模型切割和打印工作。软件还为用户提供了3D视窗和温度曲线等多项功能,大家不仅可以在这里对切换模型的观察视角和切割模型,更能实时监控挤出头和热床等温度。强大的打印过程模拟功能可以为大家的打印提供便利,此外,大家还能通过软件自带的打印时间估算功能来对3D打印所需要的时间进行预估。

软件介绍
Repetier Host是操作简单的3d打印软件,主要功能包括手动调试,模型切片等,repetier host也是目前3D打印机上使用最为广泛的3D打印软件之一。
软件特色
1、对象放置
导入一个或多个3D模型并将其放置,缩放,旋转或复制到您的虚拟床上。
2、切片
使用不同的切片机和最佳设置对板进行切片,以获得完美的结果。
3、预习
在区域或层与层之间完全检查结果。
4、打印
通过USB或TCP / IP连接,SD卡或Repetier服务器直接从主机进行打印。

软件优势
【多挤出机支持】
Repetier-Host可以同时处理多达16台具有不同长丝类型和颜色的挤出机,并以单独的长丝颜色可视化结果,因此您可以在打印前看到结果。
【多切片机支持】
Repetier-Host直接包含4个不同的切片器:Slic3r,Slic3r Prusa Edition,CuraEngine和Skeinforge。
如果这还不够,您可以将任何其他切片器与Repetier-Host一起使用。
切片后,您可以看到所有挤出机的运动和支撑结构。您可以控制整个模型,特定区域或单个图层,并在打印之前识别出潜在的问题-这样可以节省大量时间和金钱。
【轻松进行多部分打印】
您可以加载或复制适合您的构建板上的许多模型,并同时打印它们。有效地使用底板可以节省大量时间。
您可以手动安排它们,也可以单击自动放置按钮,其余部分由Repetier-Host完成。
【完全控制您的打印机】
Repetier-Host易于使用,即使对于初学者也很容易,但是如果需要,可以让您完全控制打印机,切片器和打印过程。
这就是为什么如果您的打印机硬件支持的话,您就可以打印任何质量的细丝,例如PLA,ABS,PETG,巧克力或金属。生物技术公司甚至使用Repetier-Host打印器官。
【通过Repetier服务器从任何地方访问和控制3D打印机】
Repetier-Server是Repetier-Host的完美补充,并且已经包含在内!
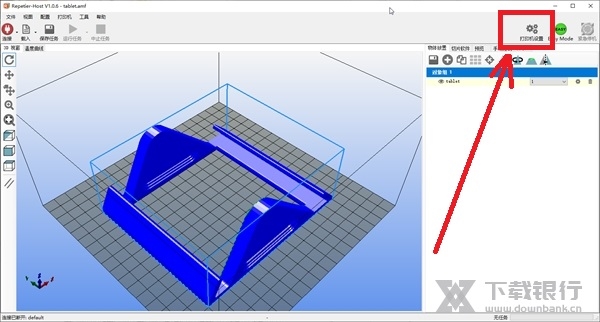
如何修改打印机类型
1.下载并运行Repetier Host之后,点击右上角的【打印机设置】。

2.在弹出的窗口中点击【打印机形状】。

3.点击其下的【打印机类型】一项,在所给出的4项中选择符合实际打印情况的一项并点击右下方的【应用】和【确定】按钮即可。

怎样设置模型颜色
1.下载并打开Repetier Host之后,点击上方的【配置】-【选项】,或者通过【Alt+P】快捷键唤出【选项】窗口。

2.在弹出的【选项】界面中点击左侧的【3D 可视化】。

3.之后点击【模型】,即可点击需要修改的颜色进行修改。

4.除了软件所给出的基本颜色选项外,大家也可以通过下方的【规定自定义颜色】来自行选择颜色。





























共有 0条评论