DIY Layout Creator是一款挺不错的PCB设计软件,尤其是对于电吉他电路板的设计来说特别方便。它的界面挺简单的,操作起来也挺直观的,适合新手用。里面有很多工具可以选,比如开关、音频接口这些常用的模块,基本上能满足大部分需求。
软件打开就能用,不用安装,这点挺省事的。它还有一些不错的功能,比如保存项目、导出图片或者PDF文件,方便分享和打印。而且它的性能也还可以,不会占太多内存,运行起来也不会卡顿,感觉挺稳定的。
虽然有些时候长时间不更新可能会让人有点担心,但总体来说,这个软件还是挺实用的,特别是对于那些不想折腾复杂设置的人来说,是个不错的工具。我觉得如果以后能多加一些新功能或者支持更多的语言就更好了,毕竟现在好多国家的人可能都在用它呢!
DIY Layout Creator是一款电脑PCB设计软件,该工具可以快速创建电路板项目,添加开关、音频接口等模块进行设计,主打电吉他电路板设计。
软件介绍
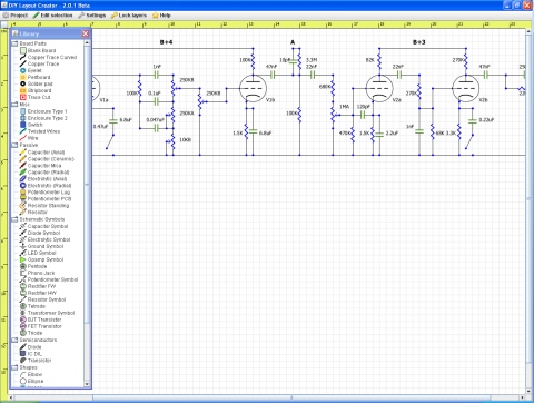
DIY Layout Creator是一个简单的应用程序,允许你创建和PCB设计电路板布局,试验电路板或stripboard。它配备了一些必要的工具和先进的配置参数,使其成为经验不足的用户的理想选择。
该接口由一个窗口组成,您可以通过在类型、大小、项目名和贷方等方面输入布局属性来创建新项目。
您可以从工具箱中选择一个工具使其活动,并单击布局的任何部分插入它。它可以是文本,切割轨道,跳线,电容器,二极管,LED,电解质,晶体管,开关,电线,音频插孔或管插座,以及其他选项。

一个由DIY布局创建者集成的方便功能由资源管理器窗格来表示,在这里您可以查看所有使用过的工具类型的列表,并单击一个项目在布局中自动选择/突出显示它。
该项目可以保存到文件中,以便进一步修改、打印或发布到图像(GIF、JPG或BMP格式)中。此外,还可以将物料清单导出为纯文本文档(TXT格式)、撤消操作、编辑布局属性,以及检查板中任意两个选定点之间的连接。
该工具使用低到中等数量的CPU和RAM,因此它不应该对系统性能造成压力。它具有良好的响应时间,工作顺利,提供高质量的图像。我们的测试中没有显示错误对话框,应用程序没有挂断或崩溃。虽然它没有更新一段时间,DIY布局创建者提供了一个直接的解决方案来创建板布局而不需要配置复杂的设置。

软件特色
1、在用java swing编写,兼容性强
2、洞洞板板上画PCB的专业布局工具
3、PCB布局工具内置丰富的元件工具
4、Diy layout Creater软件不需要安装,打开即可使用
5、Diy layout Creater软件使用便捷,拖拽即可完成
6、Diy layout Creater支持可以打印、导出pdf文件

更新内容
新功能] 新增 "晶体振荡器 "组件
新功能] 新增意大利语UI翻译
改进] 使用 "X "按钮取消关闭确认对话框的行为应该与选择 "取消 "相同。
改进] 在上下文菜单中应用翻译
改进] 修正了双线圈拾音器第二个线圈的方向。现在是北开始,北结束,南结束,南结束,南开始。
[改进]改进的西班牙语翻译
错误修复] 用4.5以上版本创建的项目,如果在4.5中加载 "Trace Cut",则在4.5中显示错误。
































共有 0条评论