天府通办APP真的很实用!作为四川本地人,我用过它的社保、公积金查询功能,方便极了,再也不用跑腿排队。最让我惊喜的是它的“好差评”系统,感觉自己的评价真的能推动服务改进,挺有成就感的。
这个APP的功能超级全面,除了政务服务,还能查旅游攻略、在线购物、便捷出行,甚至支付都不用带钱包。重点是操作简单,界面友好,完全不用担心找不到要办的事。
最近更新还修复了企业电子印章的问题,看来开发团队一直在优化功能。对于需要办理无犯罪记录证明的人来说,线上流程真的很方便,基本都能搞定,省时又省心。总之,天府通办APP真的是我们四川人的得力小助手!
四川政务服务网app是一款非常适合当地的用户们去安装的服务软件,不仅提供了非常多的政务服务项目,还有各种查询功能,大家可以轻而易举的获取到自己所需要的信息。软件也叫做天府通办app,囊括了社保、公积金以及医保电子凭证等在内的超多板块,真正带给大家更智能、更方便、更快捷的办事体验,再也不用到线下窗口排队办事了。

应用功能
1、重构办事体验,打造“一网通办”
天府通办全新四川政务服务网同样重视办事体验和视觉界面的优化。为推动实现“减材料、减环节、减时间、减事项”的高效政务服务,从“人找服务”尝试向“服务到人”转变。围绕“服务、办事、资讯、用户”四大场景,重塑“看”、“查”、“问”、“办”、“推”流程。首页设置苏事子套餐、热点服务、直通部门、直通部门专区,您可以按热度、对象、生命周期快速查找事项。
2、强化统一支撑,便民应用更丰富
在满足国家“互联网+政务服务”技术体系规划的前提下,天府通办大幅提升了一体化平台统一身份认证、统一电子证照、统一电子签章、统一在线支付、统一物流配送等基础能力。全省政府部门系统已收集电子印章枚,实现身份证、驾驶证、结婚证、工商营业执照等32种常用证照关联覆盖,接入社保服务、公积金服务、就业创业服务、纳税服务、法律服务、婚育收养服务等300余项高频便民应用。
3、建立“好差评”,只为你满意
天府通办构建评分统一标准、线上线下数据统一汇聚、评价统一管理的政务服务“好差评”机制,贯彻落实“服务绩效由企业和群众来判断”的工作要求,将政务服务的评价权交到您手中。在四川特色的“好差评”专区,您可以像网购一样评价线上线下政务服务办事环节流程,以及涉及的政府部门和工作人员的满意程度,您给出的不满意评价将形成工单发至有关部门整改,并进行回访确认,确保“件件有落实”。
应用亮点
1、成都旅游信息
要去成都旅行的人可以在此查看信息制作旅游攻略
2、在线购物商城
在此可以选购喜欢的、需要的商品下单付款
3、便捷出行服务
不管是地铁出行还是公交出行都能提供便捷的服务
4、企业信息查询
在此可以查询关心的企业的黄页信息
5、便捷支付方式
可以使用天府通支付购物的费用、乘车的费用等
6、本地商圈服务
在此可以查看优选的店长、商家与热销商品信息
板块介绍
1、首页:属于你的办事指南。
2、办事服务:一键查询,分类搜索。
3、用户中心:打造用户个人政务空间。
4、政民互动:咨询、投诉一键搞定。
5、便民服务:便民服务展示APP所有的便民服务应用。
开无犯罪记录证明指南
1、下载安装运行天府通办APP,点击“我的”进入登录页面。

2、认证登录后,点击“我的证照”菜单栏中的“全部”字样,进入“电子证照”页面。

3、点击“添加证照”在“个人证照”菜单栏下拉选项中选择“无犯罪记录证明”点击“添加”。

(也可以根据名称或按部门查找)

4、添加完成后返回电子证照页面,此时“无犯罪记录证明”添加成功,选择此证明,进入密码设置页面。根据提示输入设置亮证密码、输入手机验证码。

5、密码设置完成后,需进行实人认证,若已完成实人认证的直接进入申请须知页面,点击“阅读并同意”。

6、在“申请查询表”页面,申请人基本信息将自动引入,确认基本信息无误后选择“申请用途”、查询时间范围。(若系统判断申请人在一年内申请次数大于3次,则应上传相关证明材料。)
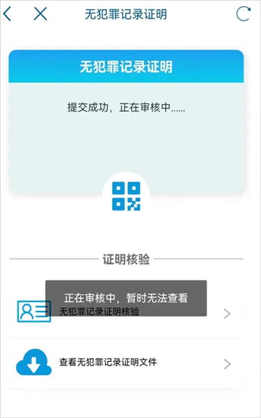
7、提交完成后,系统提示“提交成功,正在审核中……”(正在申请中的证明二维码暂时不可点击)

8、若申请人不满足线上办理条件,则会提示“申请人不满足线上办理条件,请线下进行办理。”(只要你没什么问题,都能线上办理)
9、若申请人满足线上办理条件,申请成功后则可进行亮证,可点击二维码,输入亮证密码后进行亮证。
同时,可以查看无犯罪记录证明文件电子版

10、核验,点击“无犯罪记录证明”进入证明核验页面,选择“无犯罪记录证明”栏目扫亮码,扫描生成的“无犯罪记录证明”二维码,可进行核验。

更新内容
v5.1.1:
新版本来啦~
1、优化客户端基础功能。
v5.1.0:
新版本来啦~
1.优化电子证照使用体验。
v5.0.9:
新版本来啦~
1.企业侧电子印章问题修复
































共有 0条评论