《开拓者:手游》是一款以异世界为背景的生存类文字扮演游戏,玩家需要扮演开拓者,在十张丰富的地图中探索,合理分配资源并完成各种任务。游戏中的种族多样,每个种族都有独特的技能,增加了策略性和趣味性。任务系统“水神任务”是游戏的一大亮点,难度不一的任务完成后能获得丰厚奖励。
对于新手来说,建议先熟悉基本操作和任务流程。比如在第一张地图中,优先完成第一个水神任务,并根据自己的能力选择是否继续挑战更难的任务。游戏中还提供了丰富的装备升级系统,玩家可以通过刷图、采集资源等方式提升装备属性。随着游戏的深入,难度逐渐增加,需要玩家不断提升自己的生存技巧。
总体来看,《开拓者:手游》是一款非常有深度的游戏,虽然对新手来说有一定的门槛,但通过攻略和不断的尝试,完全可以掌握其中的玩法并享受探索的乐趣。不过需要注意的是,游戏更新中提到的一些BUG可能会带来影响体验的问题,建议在遇到卡顿或地图显示异常时及时反馈开发者。
开拓者手游是一款玩法多样的生存类文字游戏,在这里玩家需要扮演开拓者,探索十张内容丰富的地图。游戏是以异世界为背景的,这里有各式各样的种族,不同的种族所拥有的技能也各不相同。玩家的每个选择都会影响后续的生存,即使是最低难度的模式,也要合理分配资源。值得一提的是,该游戏拥有独特的任务系统即水神任务,每个任务的难度不同,完成任务后会有丰厚的奖励。

游戏亮点
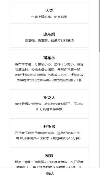
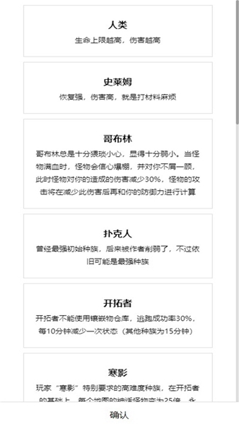
1、这是一个异世界,不同的种族都在其中,每个的作用很关键的,可以采集矿石,也能制作先进武器。
2、白天记得跑图的时候搜集浆果,水,草药,找到水神殿建家。
3、记得先看看第一个水神任务,如果太难就不要做再开一个存档。
4、建家后立马搜集资源升级一级家,这样你就算真正地开始你的开拓者之旅。
5、完成水神任务就能兑换回城券了,因为家就在水神殿,回城券相当于无视负重直接回家。
游戏攻略
一、孤岛篇:入门
1、生存
开局先捡材料做个木镐挖石头,然后做出长矛
然后做出背篓,开始捡浆果,够吃就行

2、建家
想建哪建哪,推荐草原和神殿这俩地形,草原比较好找,神殿安全,方便
建家时还要注意附件有没有森林和河滩湖泊,这俩是食物和水的来源
升级1级家的材料也要备好:5纤维、10木头、5石头、很简单,直接升

3、发育
先在草原刷史莱姆,刷出软皮甲图纸,做出软皮甲,这样防御就有保障了,可以去森林打狼,搞点肉吃,或者做个石镐去洞穴挖点铁,整个钓鱼竿,钓鱼也是食物来源,顺便弄点水回来喝
没血就做草药膏回血,食物够的话可以选择睡觉回血
然后是兽皮甲,先做出来,然后再武器
利刃匕首可做可不做,可以直接做兽爪拳刃,材料的话用血磨死蜘蛛就行,带上草药膏。
最后搓出羽刃扇和甲壳衣,目前12防御15攻击,显然打不过哥布林英雄,不过哥布林巨人可以打打,刷点技能石:重击

4、继续发育
多做点装备,看看能不能出个多孔的,镶嵌一些防御符文或宝石,白色4孔装备可以来个符文之语防守者,8点防御还是很强的,然后附魔也可以附一下
懒得弄装备的可以整点巫毒药剂和微效治疗药剂,磨一磨就打过了
这个属性就能过了:血200攻15防15。8瓶巫毒12瓶微效治疗
打法:先撒巫毒,然后重击,吃药,中毒buff没了就续上,治疗也一样,轻松打赢

二、第二张地图
图2有两种可能,一个是地底,一个是海脊
只是装备和怪物不一样而已,无需担心
图2可以弄到升级2级家的材料,2级家可以修复装备耐久
1、发育
流程大差不差,先原地建个家,也可以去神殿建家,家太远回孤岛不方便,容易死路上
然后刷低级小怪,可能不太好打,多弄点草药膏,打完一只就回回血,保持血量健康,武器护甲慢慢打出来就行了
2、打神史
地底的话,造出残火头盔和熔火剑,海脊造碧水枪和波涛甲,整点附魔镶嵌点攻击或者防御。建议打神史多搞攻击,刺客的符文之语比较好
之后就可以打回图1打神史莱姆了,或者先不打,等用图3的装备打
灵魂追猎的材料之一需要打图2的精英怪
做出灵魂追猎就可以找到神话怪的位置了,时间持续到凌晨,所以在游戏中0点使用,可以持续一整天
地底装备攻38防36血400就可以打神史,消耗2~3瓶弱效回血,装备耐久70左右
海脊装备攻59防20减伤10血400,消耗2~3瓶弱效回血装备耐久25左右
为什么要打神史呢?因为需要他的治愈术,而且还需要位面坐标:后院,方便后期打治愈术。也方便打其他的技能石。神话怪物的刷新时间是10天,记得掐时间去打打
去图3:
最好是搓个6孔,符文之语打粘土人。没有6孔就用3孔刺客吧。
我们来看看3孔的表现,记得带上重击。还可以带些投掷物辅助
地底攻64防25血400,消耗弱效治疗50瓶左右,重击60下。打法一般打2下喝口药,血不多的时候就一直喝,保持半血以上
海脊攻59防20减伤10血400,消耗弱效50瓶不到,重击125下左右,打法类似
三、第3张地图
第三张一个是半岛,一个是山地
打小怪的时候可以镶嵌点吸血,用来续航,很舒服
1、发育
发育大差不差,可以原地建家也可以去神殿。然后装备慢慢打就行
记得每10天去打一次神史,多攒点治愈术。
回血就靠治愈术啦,要么就肝些中效治疗药
2、继续发育
把家升到3级,打神史打出后院坐标,用传送门去打治愈术
装备弄到6孔,有后院坐标后神性结晶应该好弄。镶嵌有两种,一个是6孔符文之语均衡,另一种是全部镶嵌攻击,6孔就是48点攻击
装备方面可以用传送门打材料做出神话防具,怒浪重皮或者灵魂外壳
由于装备和图2图3都有关系,一共有4种情况,分别讨论一下。下列是全部镶嵌攻击的数据
海脊加半岛,攻149防60减伤20血1300,消耗治愈术35,重击65
地底加半岛,攻189防80血1200,消耗治愈术20,重击50
海脊加山地,攻139防75减伤20血1300,消耗治愈术10,重击75
地底加山地,攻179,防95血1200,消耗治愈术20,重击60
四、第四张地图:湿地和大陆
推荐使用紫晶狂兽神做护甲,这个提供的攻击多一些,因为玩的是治愈术流,治愈术回的血与攻击有关,所以推荐这个,等后面再换吸血流,打小怪用的装备现在也可以弄点吸血,续航舒服。
攻击宝石或符文选提供12攻击的那个,如果不够就用合成合出来。
老样子,全攻,此时治愈术回血量很大,打的时候保持半血线用
湿地:攻382防60血2000,消耗治愈术15不到,重击50
大陆:攻402防60血2000,看清楚血量,一定保持一半以上。消耗治愈术15重击40
五、第五张地图:死地和灵谷
弄出狰狞巨兽,记得去后院打打荒芜亚龙和绿龙幼崽,我们需要他们的技能石
过了:镶嵌还是镶攻击12,攻击18不好搞
死地:攻427防200血3000,打法:开一个晶甲守护再撒一个荒芜大地,他爆发后给他一个威吓,很好打的。消耗治愈术5重击70左右
灵谷:攻477防150血3000,打法:开一个晶甲守护撒一个荒芜大地,被封印了就平a,保证自己有2000血以上,不然被封印用不了治愈术被秒,消耗治愈术8重击30多
六、第六张地图:战场
萌新的分水岭,战场,他来了。被神眷圣骑士拦下的人,不在少数。
还是先发育
治愈术流想过战场那就是堆攻击就完事了,所以需要搞到璀璨的紫宝石,这个去神殿买位面坐标宝石,去里面打宝石巨人就行,当作打boss来对待就行,用不了多少治愈术
然后攻击手段换成灵魂鞭挞,就是打远古残魂掉的技能石
攒够就可以了,记得准备一个短程传送卷轴,用来逃跑,以防翻车
附魔最好加点攻击
等级60攻600防290血3100就能打了,先开晶甲守护,再撒荒芜大地,血量保持1600以上,低于2000直接吃治愈术。等到最后神眷圣骑士2阶段后使用一个威吓。消耗治愈术30,鞭挞100下,如果多出一些眩晕用的治愈术会更少
七、第七张地图:帝国
去次元交易所买强效治疗药剂,直接买几百个。如果没有就睡到第2天,次元交易所每天都会刷新
有了强效治疗药剂,随便发育的,不需要担心血量问题,吃口药就完事。如果打不过大神官,只能说明攻击低了,多打打装备再打
沙暴地龙没啥难度,有强效药,直接满血过了
用上个地图的数据都能打,攻600防290血3100。消耗强效治疗药30瓶不到,鞭挞350下,血量到半就喝瓶药,超级好打
八、第八张地图:龙谷
萌新的第二个分水岭,五首龙神,他来了
玩的如果是删档难度记得搞点重生十字章,此时弄重生十字章的材料很容易。而且没有什么副作用
用上张地图装备打亚龙,用亚龙套打那4条精英龙,这样就可以做龙魂套了。还需要做一些龙魂宝石
其实次元交易所也能买到一些材料,可以留意一下
做出基础毕业套
准备6孔龙魂套,全部镶嵌龙魂宝石,用锤炼台锤一下,希望有个好词条。然后用这套装备去打战场的世界boss,打法是a它几下然后逃跑,因为世界boss脱战后不会回血,慢慢磨死就行,记得带逃跑卷轴防翻车。用他掉的打孔石给我们的装备再开1孔,变成7孔,第7孔镶嵌永恒珠宝,保证无限耐久。
这套毕业套可以一直用到通关,所以锤炼的词缀需要锤好一些。你愿意肝可以肝到9孔,8龙魂宝石1永恒珠宝
好了,该打五首龙了。攻击使用灵魂折磨,这个好一些,打诅咒凶魂掉
攻950以上,防御800以上,血量12000以上,打法,开局晶甲守护和荒芜大地,它2阶段后用一个威吓。我们的血量保持8000以上都行,药和治愈术轮着用就行,主要还是治愈术回血,强效药吃个buff就行。消耗治愈术120,折磨200,强效药80
还是数值低了,有肝的话建议多搞点攻防,吸血搞点也可以
九、第九张地图:神界
再稍微肝一下,锤炼好词条,附魔好词条,装备也锻造个好点的词条
总之,要达到攻1050以上,防900以上,血13000以上
这样,就可以勉强通关了
按照如下顺序击杀神明即可
1、草神
打法大差不差,用灵魂折磨打,消耗治愈术40个不到,灵魂折磨140下左右
2、木神
需要准备一些驱散,所以还要打一些五首龙
准备5个以上的驱散,打法:开晶甲守护和荒芜大地,用灵魂折磨打伤害,保持自身血量高于10000,关注一下木神的血量,快到125000时驱散,快到75000再驱散一下,之后他的树人超过20就驱散一下,防止被炸死。消耗治愈术50个强效药40瓶
3、山神
准备一些草神掉的洗涤,再做一瓶龙魂药剂用,晶甲守护和荒芜,灵魂折磨打伤害,保证自己血量高于10000,时刻关注自身状态栏,山岭有5层就直接洗掉,等山神能一下打你800血就威吓一下,重复这个操作,注意看战斗日志,威吓有没有成功,威吓成功率每用一次降低10%,所以之后就不威吓了,改成山岭状态有3层就直接洗掉。消耗:不到30个洗涤,25治愈术,灵魂折磨200下
4、地神
喝龙魂药剂,晶甲,荒芜,回血时看看自己有没有放血这个debuff,有就洗掉再回血。保持自身血量10000以上,等地神半血后放慢速度,看仔细,有丢失目标状态直接洗。消耗100治愈术,60洗涤,灵魂折磨300下
十、最终boss
主神:生命之神
准备:3个风暴号角,10威吓,30驱散,25洗涤,100治愈术,1瓶龙魂药剂,1个生死转换
打法:晶甲荒芜龙魂药剂,注意生命神的状态,看到生命之种就直接驱散,用灵魂折磨打伤害,生命剥削很痛的时候就洗掉。保持自身血量健康
生命神的血量接近70%时,给一个风暴号角,然后打伤害,然后她开生命积累,威吓一下
然后重复这个操作,70%继续风暴号角,生命积累后威吓,失败就再威吓
然后是第3次,威吓。这3次的威吓都必须成功,10个用完还没成功直接用短程传送卷轴逃跑
之后继续用灵魂折磨打,等血量上限掉到4000多时,洗一下,然后补满血,再用生死转换,补满血继续打
运气不差就能打过,不算难
更新内容
v2.50版本
1.解决了部分怪物自动打怪时在触发部分技能的情况下会突然停止自动打怪的BUG
2.解决了2.49版本移动时会有点卡的问题
3.没解锁的地图又变回白色了,不是灰色了,因为带来了好几个新BUG例如上述第2点的BUG,解决代价有点大,不如不要这花里胡哨的玩意。

































共有 0条评论