12377网络举报平台手机版是一个由中央网信办和不良信息举报中心联合开发的手机应用,专为网民提供便捷高效的网络举报服务。这款软件功能强大,不仅有“一键举报”和“一键拨打”功能,还设有多个频道帮助用户了解网络治理动态,增强防范意识。它的亮点在于处理速度快,特别是针对谩骂、造谣等不良信息,响应非常及时。
作为一款实用工具,它支持多种举报类型,包括政治类、暴恐类、色情类、诈骗类等内容,并提供各地网信办的举报窗口,方便用户快速提交问题。软件还会实时推送举报信息统计,让用户随时查看处理进展。
我个人觉得这个平台真的很方便,尤其是“一键举报”功能,简化了操作流程。对于维护网络环境和保护个人隐私来说,它起到了很大的作用。不过,在使用时还是要按照要求填写相关信息并提供证据,避免无效举报。总的来说,这款软件在保障网络安全方面做出了很大贡献,值得推荐给更多人使用。
12377网络举报平台手机版是一款非常好用的网络举报平台软件,它是由中央网信办和不良信息举报中心一起打造的移动端举报软件,具有便利、高效、安全的特性,用户们下载该软件后不管遇到什么样的互联网违法和不良信息都可以在里面进行举报,官方接到举报后就会在第一时间响应,帮助大家解决遇到的问题,为众多的网民建立一个绿色安全的互联网网络环境。

软件特色
1、“一键举报”功能,最大程度地简化了举报程序;
2、“一键拨打”功能,快速拨通12377举报热线电话;
3、“要闻、治理、警示、公告、曝光”频道,为网民及时、全面了解网络治理工作
4、增强防范意识提供便捷的信息服务,教育引导广大网民依法、安全、文明上网。
软件亮点
【处理速度快】
举报处理速度比较快。对于谩骂,造谣,不雅言论以及黄毒。涉及8大有害类有极高处理效率。
【主要职责】
接受和处置社会公众对互联网违法和不良信息的举报;指导全国各地各网站开展举报工作;指导全国具有新闻登载业务资质的网站开展行业自律;开展国际交流,向境外网站举报违反中国法律法规的有害信息。
【举报违法信息】
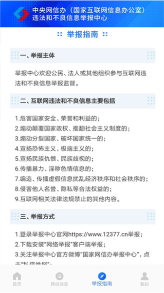
登录举报中心官网发现,除了可以通过“12377”进行个人隐私维护外,还可以对“网络敲诈和有偿删帖”、“暴恐音视频有害信息”、违反法律法规底线等“七条底线有害信息”、淫秽色情等“违法和不良信息”进行举报。
软件功能
1、在用户进行网络交友聊天的时候,遇见任何不良的信息都可以举报。
2、在进行举报的时候,用户可以按照大的分类来选择问题进行举报。
3、政治类、暴恐类、色情类、诈骗类、低俗类等等类型的信息都可以轻松举报。
4、能够为用户提供举报电话,用户可以选择使用电话的方式来进行举报。
5、为用户提供全国各地的网信办举报窗口,给你带来举报的快捷通道。
6、能够将统计下来的举报信息实时为用户推送,用户可以点击查看。

软件说明
1、各种诈骗的案例都可以在这里学习到,让你了解更多的骗局。
2、用户在查看骗局的时候,可以选择不同的分类来进行查看。
3、支持使用搜索功能来搜索你想寻找的对应骗局,关键词查找更方便。
软件教程
1、受理范围
境内公开互联网平台上涉嫌泄露个人隐私、侮辱谩骂、诽谤诋毁的信息。超出范围的,不予受理。
2、受理条件
举报须由当事人或当事人委托的代理人提起。
3、填写要求
须按照提示要求填写,特别是须按要求提供相关证明证据材料,否则举报无效。
4、举报处理
举报中心负责网络侵权信息举报的分发转交。相关举报将按照“谁主管谁负责,谁主办谁负责”的原则,转交各地网信部门、各网站依法依规研处、答复。
5、材料转交
为便于各地网信部门、各网站审核研处,举报人提交的身份信息、证明证据等举报材料将同步转交至负责审核研处的相关地方网信部门、相关网站依法使用处理。
6、注意事项
不得在举报内容中发表违反中华人民共和国宪法和法律的言论,举报人承担一切因违法留言行为而引起的法律责任。

更新内容
v2.4.3:
1、更新失效URL
2、优化已知BUG现象
v2.4.2:
1. 调整“侵权类”单位类别。
2. 修复了一些已知问题。
v2.4.1:
1. 优化了一些显示效果。
v2.4.0:
1. 新增“涉企类”举报专区。
2. 修复了一些已知问题。
v2.3.0:
1. 侵权类举报单位类型新增“上市企业法人”、“ 拟上市企业法人”
2. 侵权类举报单位类型原“企业法人”变更为“其他企业法人”
3. 修复了一些已知问题
































共有 0条评论