通信行程卡APP最新版本是一款安卓出行应用,主要用于记录用户的出行信息,并快速生成动态出行码。它通过联合通信商统计用户近14天内停留超过4小时的城市,数据可靠且操作便捷。软件特色包括线上信息录入、健康申报和实时查询功能;亮点则体现在在线咨询和及时回复问题上,帮助用户更好地进行健康管理。使用时只需输入手机号和验证码,就能快速查看出行记录,并根据行程显示不同颜色的卡片(如红色、黄色或绿色)。这款APP在日常出行中非常实用,尤其是在需要出示健康码的场所,能有效助力防疫工作。作为用户,我觉得这个APP设计得很贴心,操作简单,数据更新及时,确实为出行提供了很大便利。希望未来能进一步优化功能,比如增加更多提醒和服务选项,让用户体验更好!
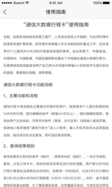
通信行程卡app最新版本是一款安卓出行app,该应用通过联合通信商对用户出行进行记录,并能查看到近14天内所有停留过4小时的国内外城市,由信息通信研究院出品,数据统计专业可靠,可以为用户快速生成动态出行码,快速查看并记录过去出行状况,为防疫助力。
软件特色
1、线上的用户进行及时的信息录入和报备,了解你最近所去往的地方提供详尽的证明操作;
2、多样的本地完成度,相应的安全理念,更好的进行防控与管理;
3、按照对应的流程来进行讲解和开放,用户可以通过APP来实现线上的及时健康信息申报。
4、在上面查询是免费的,而且非常快速,随时都能查询;
5、对应的每日内容特性,更好的问题处理和解答,有着十分重要的意义;
6、你可以关注你之前去过的地方,更好的了解你的接触历史。
软件亮点
1、当然对于实时的动态有任何不清楚的地方都可以在线咨询,能给用户们带来很多方便;
2、该平台能及时的回复大家提出的各种问题,在数据方面能更加及时的去统计;
3、能让居民在发生点的附近去更安心的生活,有很多的防护措施。
软件功能
1.随时都能在手机上面查询,查询非常简单快速,让你能够顺利出行;
2.将你出行记录展示给工作人员看,就能让你快速通行;
3.使用手机就能为查询详细的近期出行记录,最近半个月到一个月的记录。
使用说明
1、输入手机号、验证码,同意授权,然后点击查询。
2、颜色规定
如果你14天内到过湖北就是红色卡
如果你14天内到过日本、韩国、意大利、伊朗就是黄色卡
其他情况均为绿色卡
注意事项
进入以下场合时,除了勤洗手、戴口罩之外,也别忘了打开行程卡APP哦:
汽车站、地铁站、火车站、机场等公共交通场所
商超、宾馆、业务大厅、餐饮、美容美发等服务场所
展览馆、美术馆等公共服务场所
人员密集的办公区域、会议场所、生产作业区域
社区和单位进出口等人员密集区域
校园内人员聚集的区域
与不了解健康状况的人员接触距离小于1米的任何环境或场所































共有 0条评论