小米耳机app是一款专为小米耳机设计的控制软件,操作简单又方便。通过蓝牙连接后,用户可以调节音效、音质,还能用语音指令控制音乐和电话。APP里还有找耳机位置和检测佩戴状态的功能,特别适合经常丢三落四的人。软件会自动更新,保持最新功能,还可以个性化设置降噪模式什么的,挺贴心的。
作为一个小米用户,我觉得这个app设计得很到位,用了之后感觉耳机好用很多。操作流程也简单,配对新设备的时候只要跟着教程来就能轻松搞定。特别是语音助手功能,解放了双手,真的方便了不少。总体来说,这款APP很好地提升了耳机使用的体验感,值得推荐给其他小米用户。
小米耳机app是一款专门为小米耳机配套使用的控制软件,用户可以通过蓝牙将该软件与自己的小米耳机设备进行连接,之后就可以体验到非常轻松便捷的耳机智能控制功能。软件内的功能非常齐全,用户可以在app中控制耳机声音的大小、查找耳机位置以及佩戴检测等。在连接状态下,用户就可以轻松体验到耳机智能控制的便捷。

软件特色
1、音效调节
用户可以通过APP调节小米耳机的音效,包括均衡器、预设模式等
2、高清音质
支持高清音质,可以让用户享受更加清晰的音乐
3、自动识别
可以自动识别用户所使用的小米耳机型号,并自动调整音效
4、语音助手
支持语音助手,用户可以通过语音指令控制音乐播放、接听电话等
5、蓝牙连接
支持蓝牙连接,用户可以通过APP连接小米耳机和其他蓝牙设备
6、软件升级
可以自动检测小米耳机的软件版本,并提供软件升级服务
软件亮点
1、专为小米用户打造的手机耳机控制软件,可以快递的配对使用
2、软件使用简单,用户再也不用担心耳机丢失了,带来很多的便利
3、软件可以自由的控制自己的耳机,调节上面的功能,非常的方便

软件优势
1、小米旗下耳机配套App。
2、可在App中管理耳机设备。
3、升级耳机固件。
4、及时体验最新版本功能。
5、个性化设置耳机功能。
6、如降噪通透模式设置、手势设置等。
7、解锁各种隐藏功能。
8、如查找耳机、佩戴检测等。

软件配对教程
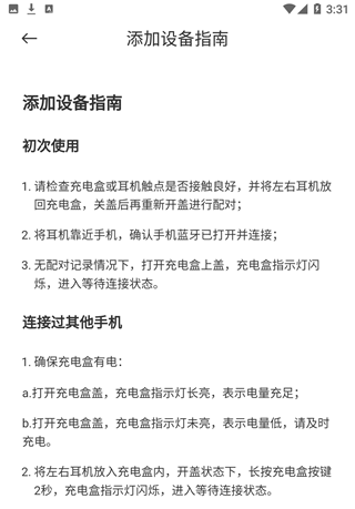
1、确保充电盒有电
a、打开充电盒盖,充电盒指示灯长亮,表示电量充足;
b、打开充电盒盖,充电盒指示灯未亮,表示电量低,请及时充电。
2、将左右耳机放入充电盒内,开盖状态下,长按充电盒按键2秒,充电盒指示灯闪烁,进入等待连接状态。

连接新设备教程
1、打开软件,点击底栏的添加设备

2、先要确保耳机放在充电盒,开盖并长按充电盒按键3秒,充电盒指示灯闪烁,代表进入等待连接状态,这样耳机就会自动连接app了

3、也可以选择手动连接,选择对应的耳机型号即可

4、这样软件就会自动搜索附近的小米蓝牙耳机,找到自己的耳机连接即可

































共有 0条评论