打车接单助手是一款专为网约车司机设计的神器,它能帮助司机更轻松地接单、管理订单。软件界面简洁直观,新手也能快速上手。注册流程简单,还有教程和常见问题解答,方便司机们搞定一切。接单后会自动导航,司机跟着走就能接送乘客,省心又省力。每天的收入也能实时查看,清晰明了。
这款软件的一大亮点是它的“接单检测”功能,可以帮司机检查订单是否存在风险,避免遇到麻烦。而且支持随时接单、灵活安排时间,完全不用担心没生意做。客服团队也很专业,有问题随时都能解决。
总的来说,打车接单助手真的挺实用的,特别是对那些刚入行的新手司机来说,简直就是个“万能工具”。有了它,接单更高效,收入也更有保障了!
打车接单助手是一款为网约车司机准备的接单与管理软件。这款软件可以帮助司机用户更加方便地接取乘客订单,来自服务范围内的订单都能够接取,司机可根据自己的行程安排来决定是否接取。每一笔订单开始后会为用户接入地图导航,司机可跟随导航信息前往目的地接送乘客。每天完成的订单都会被统计,可以及时查看每天的收入情况。

应用特色
1、注册教程
软件提供了详细的注册教程,帮助司机用户可以在线快速的注册。
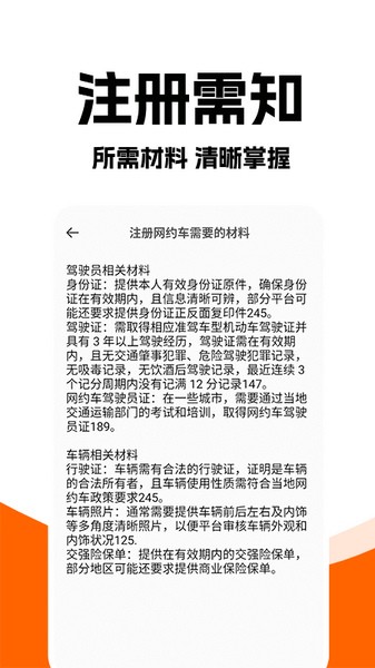
2、注册须知
平台展示了详细的注册须知,用户可以清晰掌握注册所需要的材料证件。
3、接单助手
为用户提供了相关的接单助手,使用接单助手来进行随时接单。
4、接单检测
提供了接单检测的功能,用户可以在线对自己的每一单进行检测优化,查看风险。
5、订单信息
展示了详细的订单信息,对乘客的订单地址可以进行查看。
6、常见问题
支持用户可以查看平台的常见问题,更好的进行帮助中心的查看。
应用特点
1、简洁直观
软件展示了简洁直观的界面设计,助力新手司机来进行快速的上手。
2、全面清晰
平台展示了全面清晰的订单详情,帮助用户可以快速接送乘客。
3、丰富订单
提供了线上丰富多样的订单资源,满足不同用户的接单需求。
4、智能快捷
帮助用户可以智能快捷的进行出行,轻松简化司机的接单流程。
5、专业客服
为用户提供了线上专业的客服团队,可以及时解决用户的各类问题。
6、轻松快速
助力司机用户可以在线轻松快速的进行出行,更好的开启自己的无忧出行。
应用优势
1、打开应用就可以在线查看平台的司机注册加入教程,跟着教程进行操作。
2、用户可以在线查看关于注册的常见问题,提前备好相关材料。
3、对相关的订单也可以在线随时接单,用户可以在线随时接单出车。
4、也可以看到关于自己的接单数据和收入,在线结算自己的收入。
5、用户也可以对相关的接单风险进行检测,就可以发现接单风险。
更新内容
v1.0.9:
稳定性改进和错误修正。
































共有 0条评论